ИИ на службе у застройщика: как Directum RX Intelligence упростил процессы в корпорации «Девелопмент-Юг»
496
пользователей
на 20%
ускорилось согласование договоров
на 12%
ускорилось согласование счетов
О компании
Корпорация «Девелопмент‑Юг» — федеральный застройщик с 30-летним опытом. Входит в топ-30 крупнейших девелоперов России, реализует проекты в шести городах (Краснодар, Ростов-на‑Дону, Астрахань, Пермь, Екатеринбург, Владивосток). Всего компанией построено более 3,1 млн м² жилья, в процессе еще 700 000 м². В состав корпорации входит собственный проектный институт и управляющая компания.
Цели и задачи
С ростом компании бумажные процессы по договорам и счетам нужно было пересмотреть. В разных регионах — свои шаблоны, согласующие и маршруты. Процессы тормозились: возрастало время на обработку документов, при отправке они могли потеряться, ручной перенос данных с бумажного носителя на электронный сопровождался ошибками. Руководство приняло решение о цифровизации процессов с применением искусственного интеллекта.
Для достижения цели компания выбрала платформу Directum RX. Чтобы система показала максимальную эффективность, нужно было решить задачи:
- Перевести в цифровой вид работу с договорами и счетами.
- Унифицировать документооборот по действующим юридическим лицам.
- Повысить прозрачность согласований.
- Увеличить скорость обработки и снизить количество ошибок при работе с документами.
- Подключить искусственный интеллект для сравнения версий договоров.
Решение
С внедрением цифровой платформы Directum RX компания закрыла текущие ключевые задачи и получила масштабируемое решение на будущее. Готовая функциональность «из коробки» — типовые договоры, маршруты, интеграции — обеспечила быстрое внедрение. Сократились затраты на доработку. Еще одним плюсом стало обучение технических специалистов компании для дальнейшей работы с системой без участия вендора.
Первый запуск прошел в головном офисе в Краснодаре. После отладки процессов систему тиражировали на остальные регионы.
От хаоса к системе
В компании «Девелопмент-Юг» 80 юридических лиц в 6 регионах. До внедрения Directum RX офисы работали по-своему: шаблоны договоров и этапы согласования отличались. Предстояло все стандартизировать.
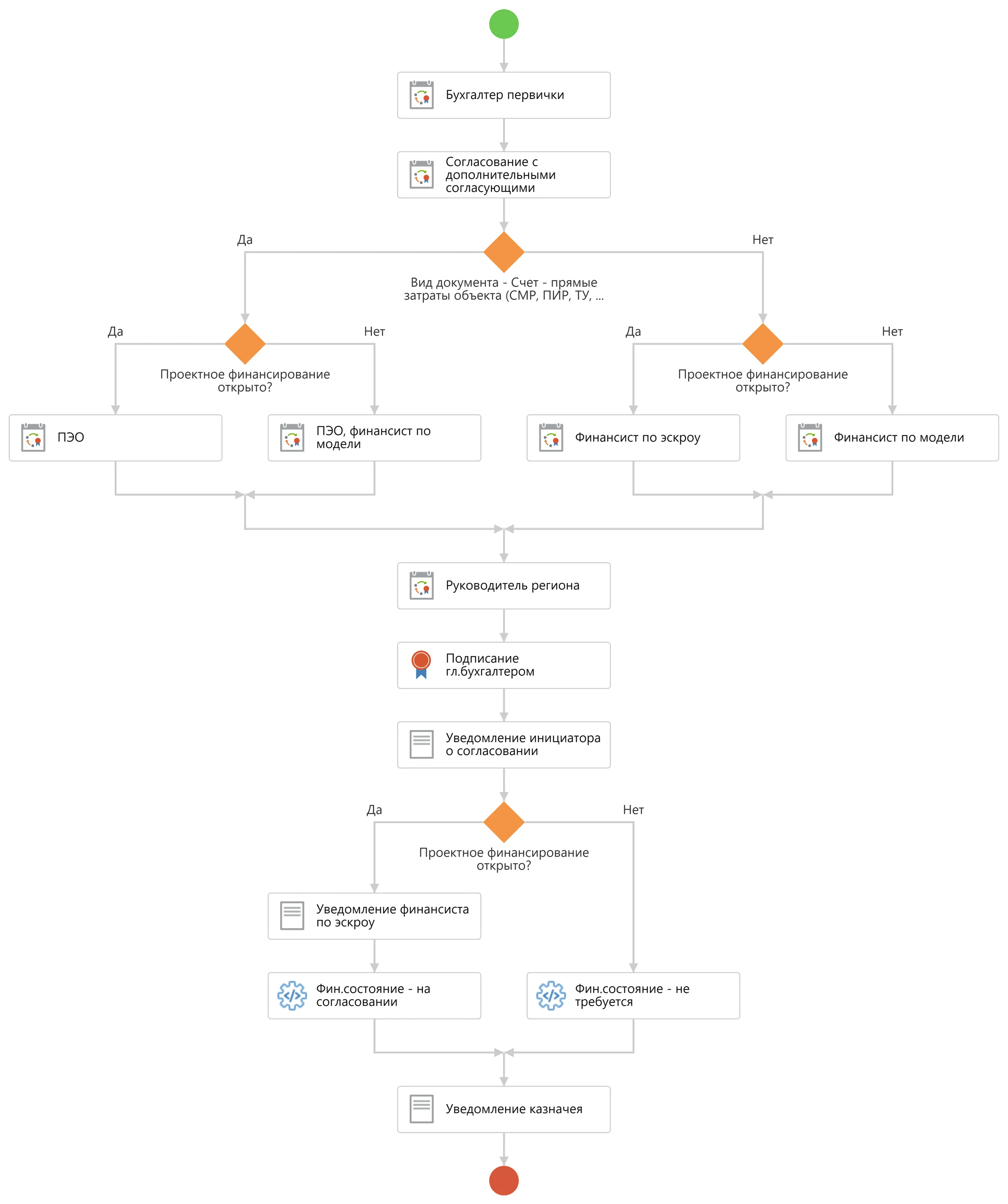
В процессе работы ИТ-специалисты «Девелопмент-ЮГ» выделили 18 видов договоров и 11 типов счетов, разработали маршруты для каждой схемы согласования. Настроили модуль динамического подбора согласующих в зависимости от роли и организации; отладили алгоритм проверки контрагента. Адаптация пользователей к новой системе заняла 2 года.
Новая схема согласования первичных бухгалтерских документов в «Девелопмент-Юг»
Внедрение искусственного интеллекта
На следующем этапе проекта компания перешла на интеллектуальную поставку платформы Directum RX. Возможности ИИ в первую очередь требовались юристам для сравнения версий договоров. Система сама выделяет отличия, поэтому уменьшается риск, что важные правки останутся незамеченными. Время согласования документов сократилось на 20%.
ИИ помогает при согласовании счетов: автоматически определяет маршрут, подсказывает ответственных и сокращает количество «петель» в процессе. В модуле «Счета на оплату» в «Девелопмент-Юг» настроили возможность дополнительного согласования с банком при проектном финансировании. И теперь, несмотря на то, что утверждение счета имеет 3-4 обязательных этапа, процесс не занимает больше двух дней.
Средний срок согласования документов «Девелопмент-Юг» в динамике после внедрения Directum RX
Цифровизация деклараций
Еще одна важная задача — отслеживать своевременное размещение проектной декларации на сайте, этого требует законодательство. Раньше юристы вручную проверяли даты, актуализировали информацию, сейчас этот процесс автоматизировали. Система сама формирует напоминания и помогает не пропустить сроки обновлений. Это особенно важно в сфере долевого строительства, где действуют строгие регламенты.
Обновление процесса работы с декларациями в Directum RX
Результаты проекта
За 3 года в системе:
- зарегистрировано 496 пользователей в 80 юридических лицах;
- согласовано 32 146 договоров и 78 227 счетов;
- срок согласования договоров снизился на 20%, счетов — на 12%. Повысились прозрачность и уровень контроля на всех этапах договорной работы.
Планы
В компании не останавливаются на достигнутом и продолжают трансформировать процессы. Инициативы по настройке Directum RX все чаще исходят от самих сотрудников, в том числе:
- сделать процесс сравнения версий обязательной частью согласования договора;
- перевести в цифру обработку заявок, которые поступают в юр. отдел на составление документов;
- настроить интеграцию с сервисами обмена с контрагентами через ЭДО;
- рассмотреть приобретение системы Directum HR Pro для кадрового документооборота.

